
For each event in Momice, a unique event website is created automatically. In this article, you will read:
- how a Momice URL is structured
- which options are available for using your own URL
- how a custom sender address works
- what to keep in mind when submitting a request
Default URL for your event website
Each event website in Momice receives a unique URL. It is structured as follows: https://[unique-code].momice.events
This structure means the following:
- https: the data entered on the registration page is sent securely
- unique code: only people with the link can access the website
- momice.events: the main domain under which all Momice event websites are hosted
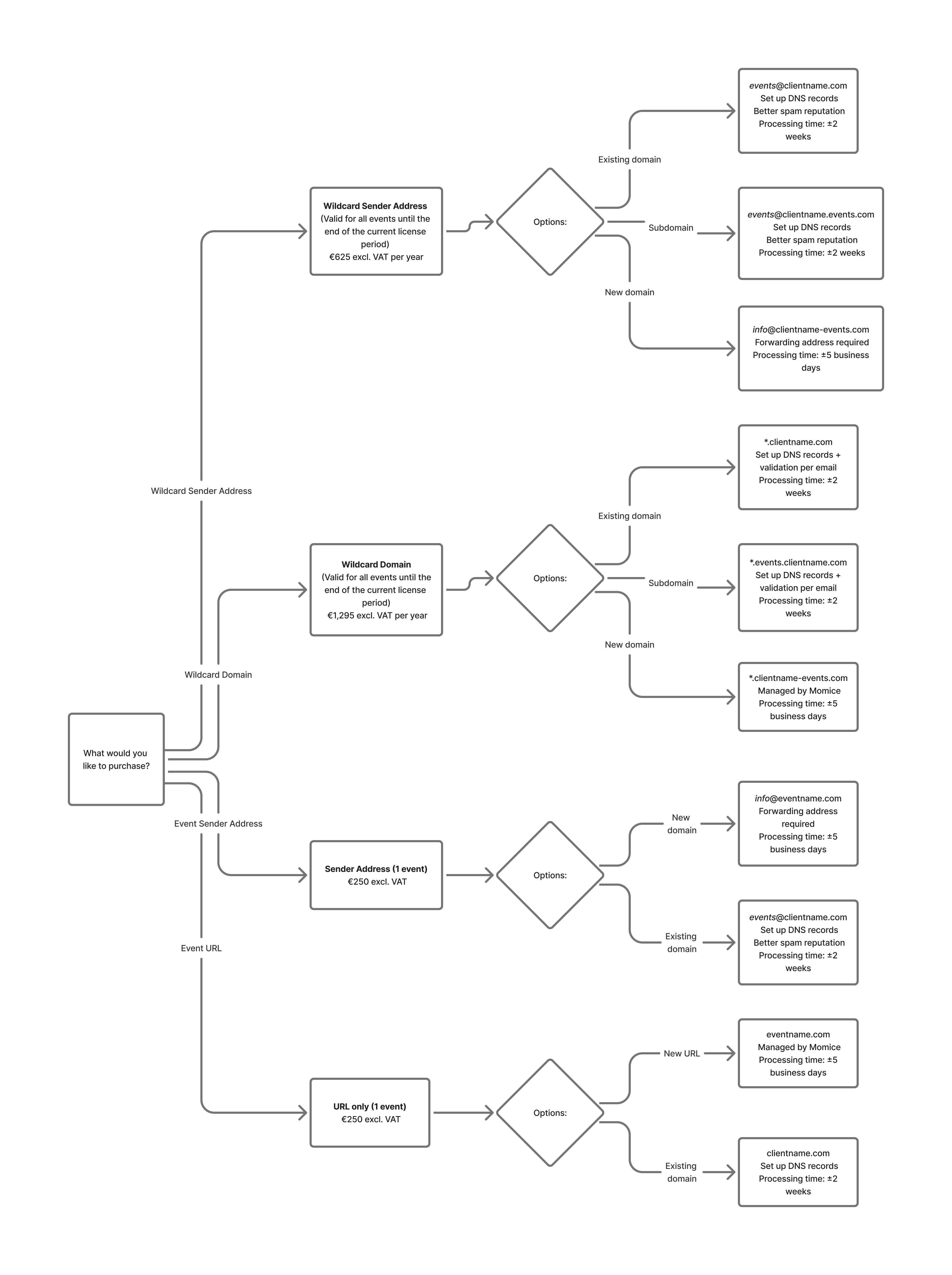
Would you prefer to use your own URL? There are several options available.
What options are available for your own URL?
You can choose from the following options:
- Request a custom URL
- Use an existing domain
- Unlimited wildcard masking
- Custom sender address
Below, we explain each option.
1. Request a custom URL
Momice can request a custom URL for you and link it to your event website. Visitors will then see this URL in their browser.
How it works
- Choose an available URL and share it with Momice.
- Momice registers the URL for an agreed period.
- Momice installs an SSL certificate so that registration data is sent securely and encrypted.
- Momice links the new URL to the event website.
Please note:
- Please allow 5 working days for the masking to be completed.
- Requests for foreign domain extensions may take longer. In some cases, approval from the relevant country is required.
2. Use an existing domain
Would you rather not request a custom URL? Then you can use an existing domain.
Visitors who open this URL will be automatically redirected to the Momice URL of your event website. To set this up, the domain owner must add the correct DNS records.
Please note: Setting up an existing domain is done via DNS records. Please allow 10 to 15 business days before the URL becomes active for your event.
3. Unlimited wildcard masking
With a wildcard, Momice registers one main domain under which you can create an unlimited number of subdomains.
Example
- Main domain:
www.company-events.nl - Subdomain 1:
www.event1.company-events.nl - Subdomain 2:
www.event2.company-events.nl
Momice installs the main domain once on your Momice account. After that, as an organizer, you can create a new subdomain for each event yourself.
You can create a subdomain via: Settings Module > Basic > Event site URL.

TIP: This option is especially useful if you organize events regularly and want to use a separate subdomain for each event.
Sender address for emails
By default, emails from Momice are sent from: events@momice.com
Have you asked Momice to request a new URL for you, for example www.yourcompany.com? If so, Momice can also set up a custom sender address for you, such as: info@yourcompany.com
Momice sets up this sender address at account level. This means that all events within that account will be sent from this sender address. You can request a custom sender address via support@momice.com.
Please note: Do you work with drafts? If so, duplicate them again after the sender address has been set up. This ensures that the correct sender address is included.
Using your own existing sender address
Would you prefer to use an existing sender address? In most cases, this is the best option.
Using a completely new email address as the sender for one specific event comes with risks. Because the domain has not yet built up a reputation, this can negatively affect the deliverability of your emails.
TIP: It is best to use an existing sender address with a domain that already sends emails regularly. This is usually better for delivery.
Please note: An existing sender address is set up via DNS records. Please allow 10 to 15 business days before the sender address becomes active.
Requesting a URL or sender address
Would you like to request a URL or sender address for your event? Please contact support@momice.com.
Please include the following in your request:
- the event number
- the URL you would like to use
- whether it concerns a custom URL request, an existing domain, or a wildcard
- the sender address you would like to set up