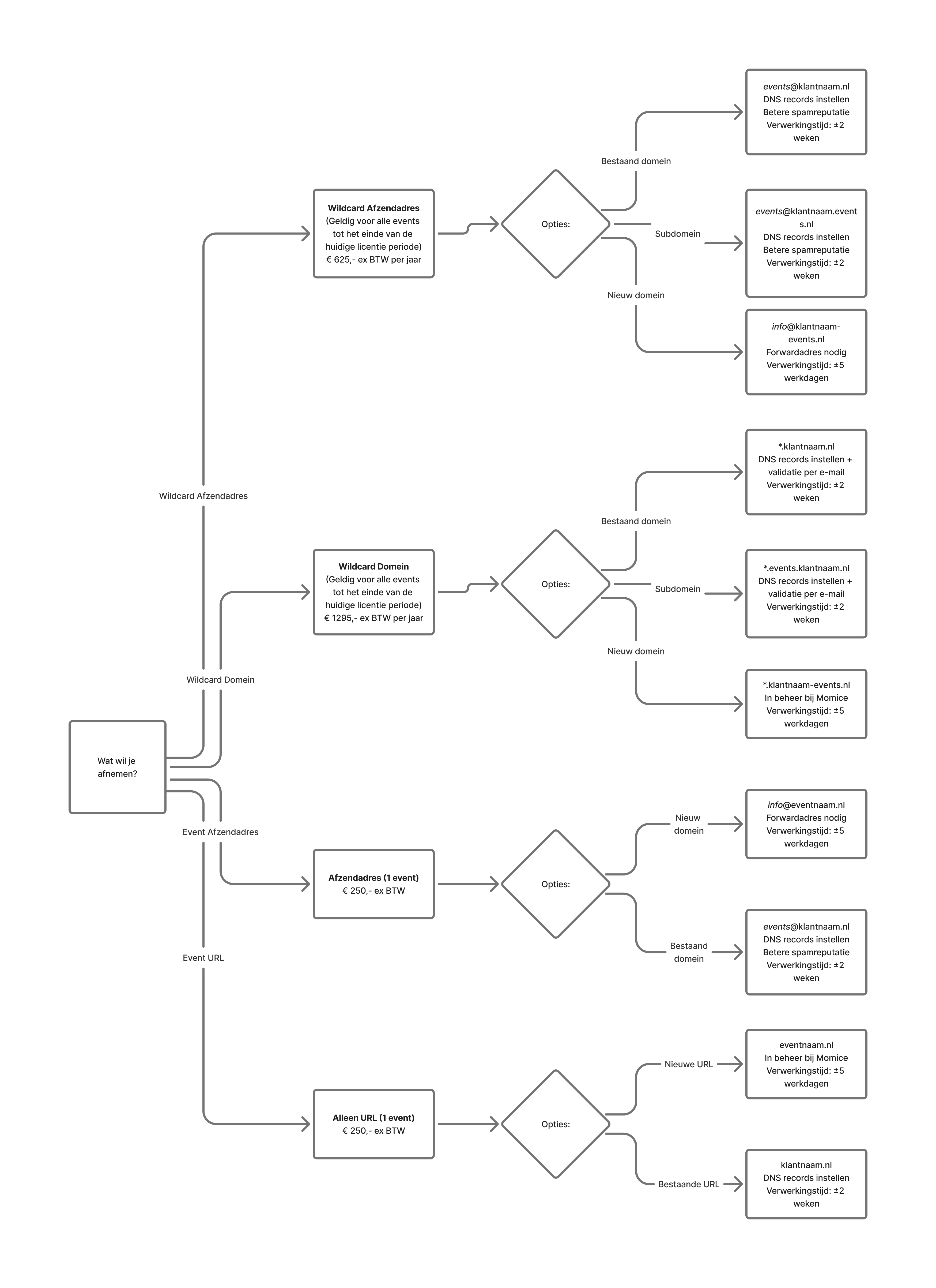
Iedere event (website) die aangemaakt wordt in Momice krijgt een unieke URL. De opbouw van de URL is als volgt: https://code.momice.com. Het ‘https’ gedeelte zegt dat de gegevens van de registratiepagina veilig naar de server verstuurd worden. De unieke code die hierop volgt, zorgt ervoor dat men niet op de site kan komen als de link niet bekend is. Het gedeelte ‘.momice.events’ verwijst naar het hoofddomein waar alle event websites onder vallen. Als je liever een custom URL wilt, kan Momice iedere beschikbare domeinnaam voor je registreren. Je hebt in dat geval verschillende opties:
- Masken
- Wildcard ongelimiteerd masken
- Redirect (alternatief voor masken)
- Eigen afzender-adres
Masken
Bij ‘masken’ zorgt Momice ervoor dat jouw gewenste URL in de browser getoond wordt. Je bezoekers kunnen via dezelfde URL op de website komen. Een website masken vereist de volgende stappen:
- Kies een beschikbare URL en geef deze door aan Momice. Een URL kan eenmalig geregistreerd worden, maar na het event opnieuw gebruikt worden. Wanneer je al een URL in je bezit hebt, moeten de rechten (tijdelijk) worden overgedragen aan Momice, zodat het team het masking proces kan voltooien. Na het event worden de eigendomsrechten terug overgedragen aan jou.
- Momice registreert de URL en legt deze vast voor een bepaalde periode.
- Momice installeert de nieuwe URL op de event website.
- Momice installeert een SSL certificaat. Dit certificaat zorgt ervoor dat de registratiegegevens van de registratiepagina versleuteld (beveiligd) verstuurd worden naar de servers.
Let op: Houd rekening met 5 werkdagen voordat het masken voltooid is. Het aanvragen van buitenlandse extensies kan langer duren omdat er goedkeuring van het betreffende land gevraagd moet worden. Hier kunnen extra kosten aan verbonden zijn, naast de standaard kosten voor een custom url.
Wildcard ongelimiteerd masken
Met behulp van een Wildcard kan Momice één hoofddomein registreren waaronder oneindig veel sub-domeinen aangemaakt kunnen worden.
Voorbeeld:
Hoofddomein: www.achmea-events.nl
Subdomein 1: www.event1.achmea-events.nl
Subdomein 2:www.event2.achmea-events.nl
Momice installeert eenmalig het hoofddomein op de Momice account. Als organisator kun je per event een nieuw subdomein aanmaken. Een subdomein maak je aan in Instellingen - Basis bij ‘Event site URL’.
Bestaand domein (alternatief voor masken)
Bij deze optie worden website bezoekers automatisch doorgestuurd naar de Momice URL. De bezoeker merkt hier niets van, echter de Momice URL is nu wel zichtbaar in de browser van de event website. Je kunt ervoor kiezen om hiervoor een bestaande URL te gebruiken, of een nieuwe URL door Momice te laten registreren.
LET OP: Een bestaande URL wordt door middel van DNS records ingesteld. Houd rekening met 10 a 15 werkdagen voordat je URL op het event staat.
Afzendadres
De e-mails van Momice worden standaard verstuurd vanuit events@momice.com. Heb je een nieuwe URL door Momice laten aanvragen (bijvoorbeeld www.jouwbedrijf.nl). Dan kan Momice een persoonlijke afzendadres voor je aanmaken. De afzender is dan niet langer events@momice.com, maar bijvoorbeeld info@jouwbedrijf.nl. Een eigen afzendadres vraag je aan via support@momice.com. Momice installeert het afzendadres in op het account. Alle events vanuit deze account worden namens de nieuwe afzender verstuurd. Vergeet niet om je concepten te dupliceren, zodat het afzender-adres wordt mee gedupliceerd.
Wil je liever je eigen afzendadres gebruiken?
Ons advies is om een bestaand afzendadres te gebruiken. Een nieuw e-mailadres als afzender voor één specifiek evenement brengt risico’s met zich mee. Omdat het domein nog geen reputatie heeft opgebouwd, kan dit de afleverbetrouwbaarheid van e-mails negatief beïnvloeden.
LET OP: Een bestaand afzendadres wordt door middel van DNS records ingesteld. Houd rekening met 10 a 15 werkdagen voordat je afzendadres op het event staat.
Neem contact om met support@momice.com voor het aanvragen van een url en afzendadres voor je event.